Conheça a Fatec São José do Rio Preto
As Faculdades de Tecnologia (Fatecs) são instituições públicas de ensino superior do Centro Estadual de Educação Tecnológica Paula Souza (CEETEPS). O Centro Paula Souza (CPS) é uma autarquia do Governo do Estado de São Paulo, vinculada à Secretaria de Ciência, Tecnologia e Inovação.
A Fatec Rio Preto foi criada em 07 de janeiro de 2004 por meio do Decreto Estadual 48.435 e iniciou suas atividades em 1° de março de 2004. Instalada em sede provisória na Etec “Philadelpho Golveia Neto”, em 2005 foi transferida para a sua sede atual, na Rua Fernandópolis, 2510, no Bairro Eldorado, em um local onde funcionava uma cadeia pública, transformando o seu entorno e a região norte de São José do Rio Preto, de maneira altamente positiva.
O primeiro curso a ser ofertado foi o Curso Superior de Tecnologia (CST) em Informática para Negócios em dois períodos, matutino e noturno, com 40 vagas semestrais em cada período. Em 2008, mais precisamente no primeiro semestre, foi implantando o CST em Agronegócio, também em dois turnos, matutino e noturno, com 40 vagas semestrais em cada período, para suprir a necessidade de profissionais com atuação em empresas voltadas ao agronegócio, uma vez que a economia da região de São José do Rio Preto é baseada fortemente na produção agropecuária integrada à atividade industrial.
Com o crescimento do setor de Tecnologia da Informação (TI) em São José do Rio Preto e com o fortalecimento da APETI (Associação dos Profissionais e Empresas de Tecnologia da Informação), o CST em Análise e Desenvolvimento de Sistemas foi implantado no primeiro semestre de 2012, no período vespertino com 40 vagas semestrais, com objetivo de suprir a demanda crescente por profissionais especializados na codificação de softwares e sistemas e, mais recentemente, com o surgimento dos smartphones, na codificação de aplicativos. A procura por esses profissionais representa uma demanda significativa não só na região de São José do Rio Preto, mas também em grandes centros.
Já em 2014 a Fatec São José do Rio Preto integrou a rede de polos para oferecer o CST em Gestão Empresarial, com 40 vagas semestrais na modalidade EaD (Ensino à Distância), com objetivo de atender o grande número de empresas instaladas no município e região, principalmente, ligadas ao setor de comércio e serviços, que possuem maior participação na economia de São José do Rio Preto.
Atualmente a Fatec Rio Preto oferece 4 cursos superiores de Tecnologia: Agronegócio (40 vagas manhã e noite), Análise e Desenvolvimento de Sistemas (40 vagas tarde), Gestão Empresarial (40 vagas EaD) e Informática para Negócios (40 vagas manhã e noite). Seus regimes são semestrais, com duração de três anos, e o ingresso é feito através do vestibular (www.vestibular.fatec.sp.gov.br). A Fatec Rio Preto conta com aproximadamente 1200 alunos.
Em 2025 foi finalizada a construção do novo bloco, contendo 4 novas salas de aula e um auditório para 130 pessoas. A entrega foi feita pelo Presidente do Centro Paula Souza, juntamente com várias outras autoridades, reforçando a missão da Fatec junto à Sociedade, oferecendo ensino de qualidade.
Missão
Formar profissionais competentes e éticos, capazes de enfrentar desafios na busca do desenvolvimento tecnológico, social e econômico.
Visão
Consolidar-se como referência nacional na formação e capacitação profissional, bem como na gestão educacional, estimulando a produtividade e competitividade da economia paulista.
Valores
Democracia, transparência, solidariedade e respeito.
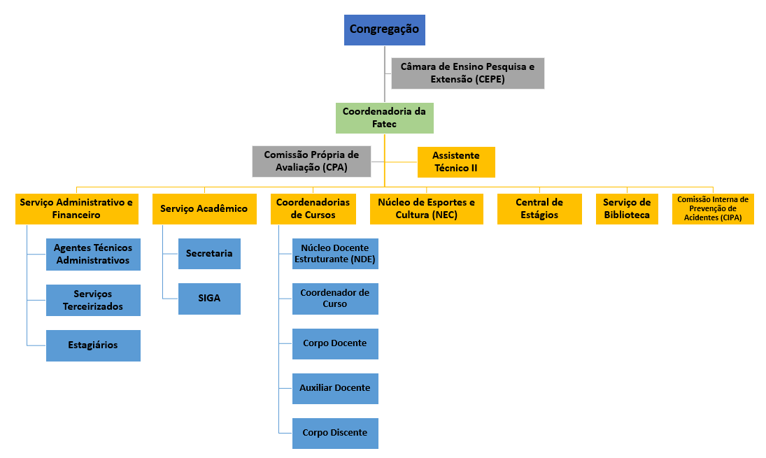
Organograma
